On April 5, 2023, the European Union (EU) published the implementation resolution (EU) 2023/740 in its official gazette, which updated the list of harmonized standards of EU Toy Safety Directive 2009/48/EC. The resolution ((EU) 2023/740) will replace the resolution (EU) 2021/1992 published in the official gazette of the European Union in November 2021, and will come into effect on the date of publication.
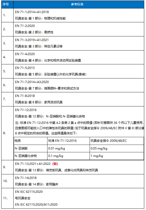
This update involves toy safety standard EN 71-13. The list of new harmonized standards is as follows:

2009/48/EC is a toy regulation of the European Union, which is called "the strictest toy standard in history", and stipulates the requirements of mechanical and physical properties, combustion properties, chemical properties, radioactive energy and electric safety of toys. The relevant coordination standards of these requirements will be updated in real time in the official bulletin of the European Union. Only when the products meet these coordination standards will they be assumed to meet the requirements of 2009/48/EC and can enter the EU market.
Warm tips
The safety standards of toys are becoming stricter. ZRLK suggested that toy enterprises exporting to the EU should improve their risk awareness, test their products in time according to the new requirements, strictly control the quality of toy products, ensure that toy products meet the requirements of relevant standards and avoid export trade risks. Our company has rich experience in product testing, which can help you easily understand whether the product is safe and compliant. If you need it, please feel free to contact us, and our engineers will serve you at the first time!